您当前的位置: 首页 > 在线答疑 > 雅思 > 雅思口语考试安排---3月3日场次

雅思口语考试安排---3月3日场次

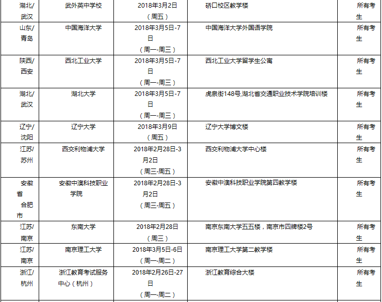
智能学辅导教育集团报考2018年3月3日雅思考试的考生口语安排如下, 供考生参考。请在笔试日期前十天登录雅思考试报名网站查询您的口试安排,打印准考证并以准考证信息为准。如有任何疑问,欢迎致电教育部考试中心雅思全国呼叫热线010-8234 5671。


21.png

22.png

23.png

24.png

25.png

26.png

27.png

28.png


初高中提分热线:192-6656-3658

欢迎咨询孩子的学习问题

初高中辅导,中高考冲刺辅导,线上辅导+线下辅导

一对一辅导、作业辅导、小班课、艺考文化课

咨询热线

192-6656-3658

扫描智能学微信二维码

微信公众号

免费咨询孩子的学习问题,预约本地资深老师辅导

联系老师